情绪和大脑的哪个部位有关?


2021-01-05 08:54:49


人类的内在多种情感体验伴随着脑激活,包括前额叶皮层、脑岛叶、前扣带回、后扣带回、刺激感觉运动皮层、前脑基底部、海马、下丘脑和中脑,由此可以看出人类自发情感体验的脑结构大大超越了边缘脑的范围,许多新皮层都参与情感和情绪的调节功能,这也是当代情绪脑理论的突破。



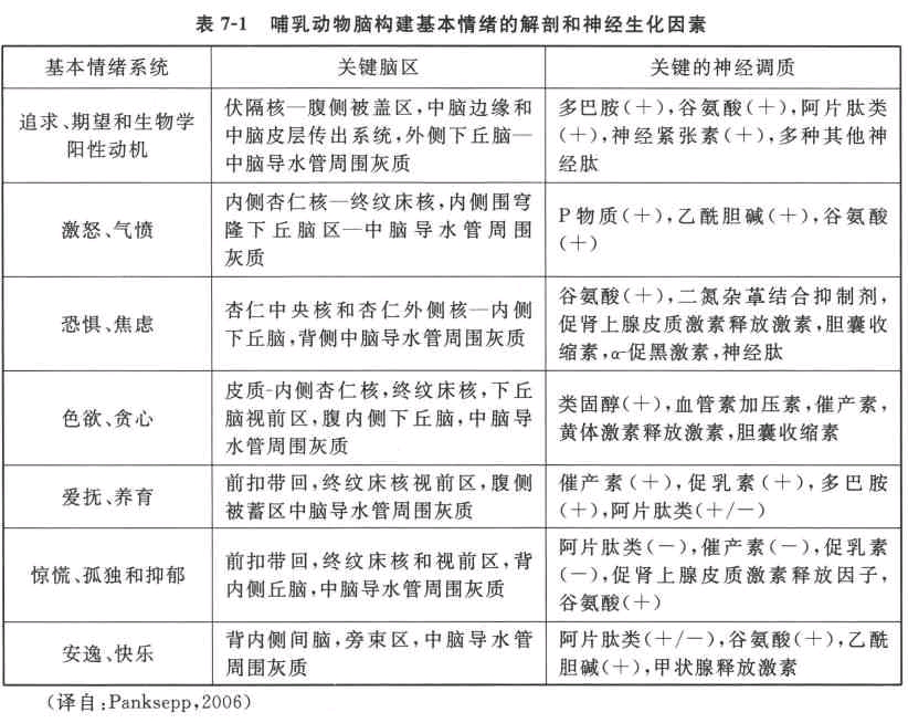
人类的7类情绪子系统中有4类属于生物学阳性情绪,也就是对个体生存和种族延续所必须的食物、水和安居之地以及性爱等的驱动的情绪,包括追求与期望、贪心与色欲、爱抚与养育和安逸快乐等。


上述4种情绪的程度与这些脑结构中多巴胺神经元兴奋性水平相关,也就是说可以把多巴胺神经元的兴奋性水平,看成是追求与期望情绪的预测指标,如果不能得到预期的奖励的时候,这些多巴胺神经元的兴奋性立即受到抑制。


人类的恐惧,焦虑,激怒与气愤,惊慌与孤独等3项属于生物学阴性情绪。他们驱使个体摆脱远离危及生存的环境条件,也可能促使个体发出攻击行为。


恐惧与焦虑的核心结构是杏仁核,杏仁核是一组神经核群,具有相当复杂的内外部神经体联系,参与不同的情绪过程。


大体而言,杏仁外侧核是传入性的,将外部神经信息传入,传向杏仁核诸多核团中;杏仁中央内侧核是传出性的,其中有重要意义的传向内嗅区皮层、颞下回皮层和梭状回皮层的通路,可能是自上而下调节对他人面孔表情的感受功能,特别是威胁恐吓的表情。


总体上说来,杏仁核参与下列5类情绪和认知过程的调节,1内隐的情绪学习和记忆;2记忆的情绪调节;3情绪的知觉和注意的影响;4情绪和社会行为的调节;5情绪的抑制和调节。


本文摘自《认知神经科学导论》,作者:沈政,方方,杨炯炯